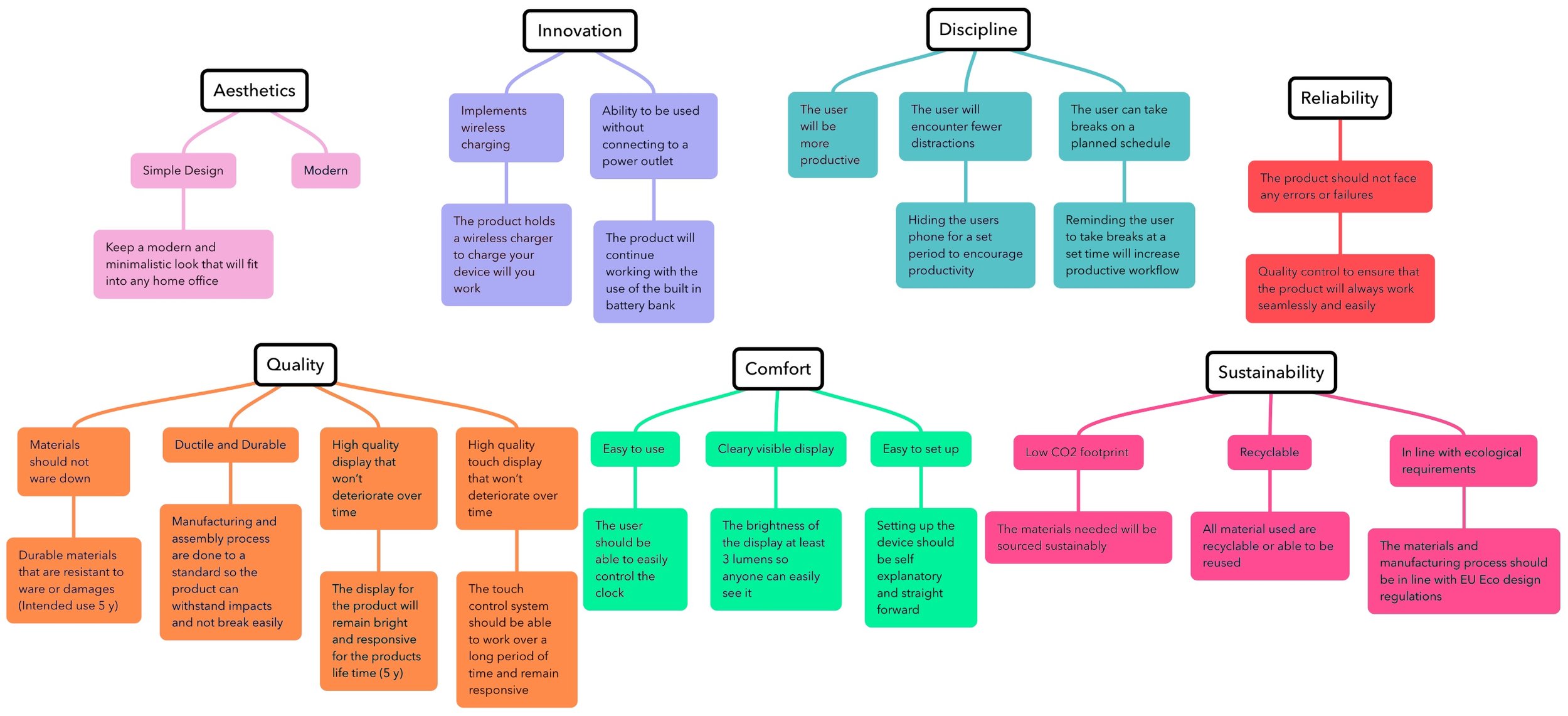
Our team was tasked by Nextime, a famous Dutch clock company, to design a table clock for modern-day professionals who work from home due to the global pandemic. Our goal was to address the issue of decreased productivity caused by the comfort zone of working in one's own space. We embarked on a journey to design a clock that not only tells time but also aids in keeping users focused, productive, and efficient in their work.
January 2022 - June 2022
Skills Used:
Planning
Research
Sketching
Auto CAD
Prototyping
Testing
Color Theory
BOM
Cost Evaluation
Manufacturing Process
Planning and Research
Our team conducted thorough research and planning to identify the target audience and their pain points related to working from home. We surveyed potential users and scouted various resources to gain inspiration and knowledge about the latest trends in home office decor and clock technology. By understanding the target audience's needs and preferences, we were able to develop a clock that directly appeals to them and helps increase productivity. This phase was crucial in guiding our ideation process and ensuring that our final product effectively meets the needs of our target audience.

